302 Found


nginx
�����ڵ�λ�ã��й���������� > ������� > ��������
[������]ʤ����11139���ξ�ʵս�������ͳ��ɲ�

�й������  2011-12-21 10:43:00   �����壺�� �� С�����������������ղ�������ӡ��

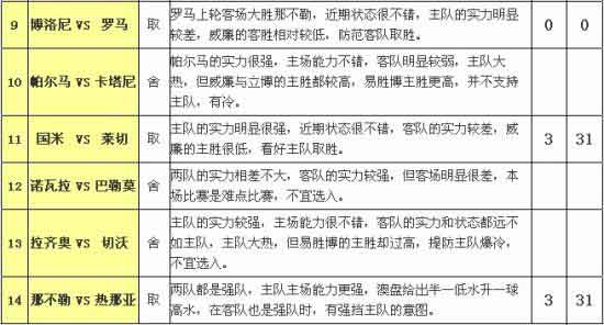
�������������9���ԣ��������в�����Ӣ�������Ϊ���¶��󣬱��ֱ����Ƕ�Ъ�����һ�ֱ������ೡǿ�ӿͳ���ս����ȴ������ʤ���簢ɭ����������������Ӣ����ǿ���ͣ��ض���1-2���������䣬ѡ�ų�����ʱӦ�������������⣬����ǿ��Ŧ��˹�������١�����¡��Dz��ղ�������ʤ���������࣬�������ų��������ʤ�Ŀ��ܣ��⼸������Ӧ����Ͷ����֡������ͳ���������ǿ����ȴ�ܵ��������ݵ�֧�֣��Ͷ�ʤ��󣬿ɲ�����

���������������߹���   ���������������߹���


����΢���ֻ��ͻ��ˡ��������׿�ȷ�ֱ�����ߣ�ȫ������Ʊ���������ص�ַhttp://cmwb.com/app

�����壺�� �� С�����������������ղ�������ӡ�����ر���

�� �� �� �� �ر�/��ʾ��������
����������������������ѹ������Ĺ۵㡣
�� �� �� �� ��������>>
�򡡷� 100�� 85�� 70�� 55�� 40�� 25�� 10�� 0��
�û���
������
������
 
�� �� �� ��
��[������]ʤ����11139�ڱط�ָ����������ʧ�� 2011-12-21 10:39:00
��[������]ʤ����11139������ɣ�Ӣ���ؿ����� 2011-12-21 10:36:00
��[ͼ��][������]ʤ����11139����ɢָ�������ǹ������� 2011-12-21 10:22:00
��[������]ʤ����11139�ڹ���ʵս���������Ž϶� 2011-12-21 10:20:00
��[������]ʤ����11133�ڿ�������ȴ��Dz��ղ��� 2011-12-11 10:10:00
��[������]ʤ����11133��Ͷע������ƽ�������� 2011-12-11 10:09:00
��[������]ʤ����11133������ɣ���С�û����ξ� 2011-12-11 10:09:00
��[������]11129��Ͷע��������֧���ű���ҵͿ� 2011-12-03 16:07:00
��[����Ʊ]ʤ���ʴ��ƣ��ж���ս����������ʤ 2011-11-25 18:18:00
��[������]ʤ����11124���ر����ѣ����������ȵ� 2011-11-22 09:58:00
��������
�Ƽ�ר��
302 Found

302 Found


nginx
�ȵ�����
��Ӣ��-�����˱����и���..
����ά������ϯ���긯�ܰ�..
�����-�ޱ�������������..
��������-Ħ�г�2��1��ɳ..
��Ӣ��������������˹����..
���¹���-֣��������ޱ�..
�����11138�ڿ����ʹ�
�����򵥳�����������˹��..
��mulder������ǰ��֮ӥ��..
�����е�����������ϣ�鼴..
�����е���12��20�գ�����..
�����е������¹���������..
�����е������¹����ƶ���..
�����׾����Ƽ����Ƕ���ս..
�����о��ʣ�Ӣ���Ƕ�����..
�Ƽ���Ƶ
���й�������������֮��ӭ..
��Σ������ Ħ�г�������..
���˲�Ӱ�� ��ά����ʧ��..
���˲�Ӱ�� ������ʤ����..
�����̹��� ���ڳ�������..
�����Ħ�г���˳�����
�������ɴ�� ��ά�ǿ���..
�����ݱ��� �������
���������Ӣ��չ������..
��ƽ����Թ�ע ɽ������..
�����״���Ӣ���ӽ�������..
���������� �������
�����ǹ�ϵ�� ���Ƕ�����..
��1��8��NBA�����
��1��8������԰
302 Found

302 Found


nginx