302 Found


nginx
�����ڵ�λ�ã��ʸ����� > ˫ɫ�� > ��������
��һ��˫ɫ��ר�ҷ��� 11106���Ƽ���6�������Ƚ�

�ʸ���  2011-9-13 14:21:00   �����壺�� �� С�����������������ղ�������ӡ��

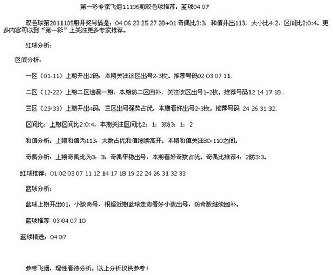
      ˫ɫ���11106�ڿ����к������Ϊ02 11 12 14 24 32���������Ϊ14����һ�����ֲ�ר�ҷ��̣������Ƽ�׼ȷ�������죬���ֳ��˺ܺõ��Ƽ�״̬��106��һ�Ƚ��г�5ע������5,000,000.���Ƚ�118ע������238,145��Ŀǰ˫ɫ�򽱳ع���139,653,840Ԫ����11107�ڿ��������ܶ������У����̻���Ϊ������Ѵ��������Ƽ����������ݿ��Ե�����һ�ʡ��Ϲ�ע��

�����壺�� �� С�����������������ղ�������ӡ�����ر���

�� �� �� �� �ر�/��ʾ��������
����������������������ѹ������Ĺ۵㡣
�� �� �� �� ��������>>
�򡡷� 100�� 85�� 70�� 55�� 40�� 25�� 10�� 0��
�û���
������
������
 
�� �� �� ��
����һ��ר�Ҿ���˫ɫ���107��Ԥ�⣺����05 06 08 09 2011-09-13 08:51:00
��[ͼ��]���������һ10���δ��ô���� ���ε���������ֽ��� 2011-09-11 10:44:00
��[ͼ��]�ж���������ô�����ˣ� ����˹�������Ƕ��ڵ�һ���� 2011-09-11 08:25:00
����һ��ר�����107�ڴ���͸Ԥ�⣺����03 06 07 10 2011-09-11 08:01:00
����һ��ר����ǧ107�ڴ���͸Ԥ�⣺�����Ƽ�07 09 10 12 2011-09-11 07:59:00
��AC����9����������ͻȻ��ҡ Ψ��һ˲���λ������һ 2011-09-10 09:03:00
�������������������Ľ�� �����dzϴ���峬��һǹ 2011-09-10 06:33:00
����һ��ר�����106�ڴ���͸Ԥ�⣺����03 07 08 10 2011-09-09 08:54:00
����˹�˾ܾ���Լ���������Ҷ� �ϵϰ����ɻ�˧��һ��ѡ 2011-09-08 09:56:00
����һ��ר�Ҿ���˫ɫ���105��Ԥ�⣺����05 06 15 16 2011-09-08 08:41:00
����һ��ר����ǧ105�ڴ���͸Ԥ�⣺�����Ƽ�03 05 08 10 2011-09-07 08:57:00
��IFFHS���ֲ���������³�����г����� ˮԭ���޵�һ 2011-09-06 13:32:00
����һ��ר��Ǯ���˫ɫ���104��Ԥ��:����02 03 04 05 2011-09-06 09:24:00
��С��4��3����˭������ ������һ��澹34�α����³� 2011-09-05 13:01:00
����һ��ר�����104�ڴ���͸Ԥ�⣺����03 05 10 12 2011-09-05 09:09:00
��������
�Ƽ�ר��
302 Found

302 Found


nginx
�ȵ�����
������4��1�����Ƽ�������..
�������Ա128Ԫ��6�����..
���ж����º��ں������� ..
����ɭ�ɷ�ʤ�� л�ƶ���..
�����������º˿��ȹ�ά��..
�����11092�ں����Ƽ�:��..
��[�й������]���׾���2..
������ܲ�֮�ӹ���1����..
��ŷ��ǰհ�������ͳ��Խ�..
��Ӣ��-�Ͷ�ս����������..
������˹��˫�۶����÷��..
���ж�����־�������ѽ�֮..
���ж�����˧���ҵ�Ӣ��..
���ж�����ʷ��������ս�..
���Dz���˹��������ͷ�ŵ�..
�Ƽ���Ƶ
���й�������������֮��ӭ..
��Σ������ Ħ�г�������..
���˲�Ӱ�� ��ά����ʧ��..
���˲�Ӱ�� ������ʤ����..
�����̹��� ���ڳ�������..
�����Ħ�г���˳�����
�������ɴ�� ��ά�ǿ���..
�����ݱ��� �������
���������Ӣ��չ������..
��ƽ����Թ�ע ɽ������..
�����״���Ӣ���ӽ�������..
���������� �������
�����ǹ�ϵ�� ���Ƕ�����..
��1��8��NBA�����
��1��8������԰
302 Found

302 Found


nginx