��ǩ����ְѲ��������ľ�����������Ѱ�β�ǻ�
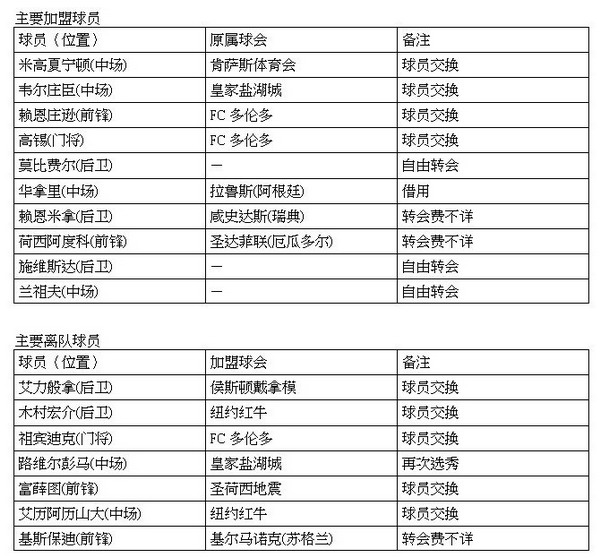
������������ľ�� ����������ݣ�2009 ���������ݷݣ����ո��� �����ְ������� �����������ƣ�PEG���� ������������22,000 �����ϼ���������������������8 ������Ҫ���꣺- ����ʩά˹��Mika?l Silvestre ������������: 09-08-1977(35��) ����λ��: ��բ/�м� �������������� ������Ч����Ҫ���: �ƴﲻ��÷������������ū�������������� �������������λ������բ������Ҫʱ���Գ����мᣬ����Ч������������ū��ͬ���Ƕ���������Ա������Ӯ�ò�����Ҫ���꣬ͬʱ�ڷ������Ҷӻ�ò��ٳ������ᡣʩά˹��תͶ�ƴﲻ��÷���ֿ�ʼ�����£�������ʧȥ�������ᣬ������������Ϊ�����������˲����ط�ľ�ߣ�Ŀ������ȡ�������ʱ�䡣 ����09������IJ����ط�ľ�ߣ�ԭ������������ۼ����������ġ����Ż���ʷ��ɳִ�̣��������ϼ�ս�����ԣ�ʷ��ɳ������;������ͣ��������ؽ�������Τ��ѷ���������������ԭ����������U23���½���������죬ֻ�ܹ�������������2������� ������Ȼ��ľ�߽������ֻ�˹��������ط��ճ���������ж���ʵ�൱��Ұ�ģ�����ǩ�뱻�ƴﲻ��÷�����ĺ���ʩά˹����⣬������������ׯѷ�����������ף���³˹�г����������ѡ������͢���Ҷӣ�����ڻ�˹������Ӻ�ʵ����Ȼδ���ر��½��ļ��� ������ʵ�ϣ���ľ��ԭ����������ʵ�Ѳ���̫��г����Ǹ߲������������ױ��ǹ��Ҷӳ�ս��ӵ�в��Ĵ��������������Ž���·������˹����Ϊ��ɼ������Ӯ����ְ���ܹھ������ŷ�ľ�߾���һ��ʱ�����Ӧ��ս�������������ѳ����ڰ�β�ǻ������ˡ�
�ȵ㵼����
[���]ʤ���� ��ȫ�� ����� [���ֲ�]����3D ˫ɫ�� ����
[����]������� �����������[�� ��]�������� �������� ����
| ��2013��������ְѲ����ܣ����а��� ֥��ʿ�߳��� 2013-03-02 17:15:00 |
| ��[ͼ��]��ְѲ��֮����֥��ʿ���¼������߳��� 2013-03-02 17:12:00 |
| ��[ͼ��]��ְѲ��֮�������༱�����¼�ǰ�����ֹ� 2013-03-02 17:11:00 |
| ��[ͼ��]��������ְѲ�����˹FC��ʵ��Զ�������� 2013-03-02 17:10:00 |
| ��[ͼ��]��ְѲ���¸绪��ñ����������ң���ɼ� 2013-03-02 17:08:00 |
| ��[ͼ��]��ְѲ��֮��ɼ�����ӣ� �������ǹ����� 2013-03-02 17:06:00 |