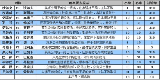
���ʷ������� ����1 ɳ���� VS �ֶ��� �Ƽ���31 
��������ϣ����1.57 3.80 6.00
�����������ʣ�1.53 3.75 5.50
������ʤ���� 1.60 3.75 4.80
��������ȵ�������������Ӷ��ǵ¼�������ǿ�ӣ�ֻ�DZ���ɳ���˵ı��ָ�Ϊǿ�ƣ��������б����ͳ�����ִ�ƽ������2ʤ2ƽ1����״̬�ܲ�������ӵ�ȡ���������Ժ�ǿ����������11ʤ2ƽ2���ı��ָ�Ϊǿ�ƣ��Ͷӵ�ʵ����Խ�ǿ�������������ȡʤ���֣�����3ʤ1ƽ1����״̬�Ϻã��ͳ�����1ƽ8����״̬����Ͷӿͳ�����̫����ͳ�ʵ������ܴ����ӱض���Ͷע���š�
����������������������������ʤ��ׯ�Ҳ��õ���ʤ�������������������Ӻܿ��ã���������ʤ�Ըߣ���ʤ������ʤ�����Ը��ߣ�����������ʤ����ϴ����������ͳ��������ܴ�ʱ��ׯ�Ҷ����Ӳ������ã���������ȡʤ�ѶȽϴ�Ӣϵ��˾��ƽ��ͳһ�ܸߣ�ׯ����ǿ��ƽ�ֵ���ͼ���������Ӳ��ܡ�
����������������� ����ȡ��
����С��ѡ���Ƽ��� 31
����2 ��ŵ�� VS ˹ͼ�� �Ƽ���10
��������ϣ����2.30 3.30 3.10
�����������ʣ�2.25 3.20 2.88
������ʤ���� 2.40 3.20 2.65
��������ȵ������ Ŀǰ�������ӵ�������Ϊ�ӽ���ʵ��Ҳ������������ŷ��������Сʤ���֣�����4ʤ5ƽ��״̬�Ϻã��������������ǿ����������7ʤ8ƽ���ܵ�״̬�ܺã���ӵ����������ض��ܵ���ҹ�ע���Ͷӵ������ϴ���������5-0��ʤ���֣�����1ʤ1ƽ3�������״̬�����������ͳ�����1ƽ4����״̬���Խϲ���������ض��ܵ���ҹ�ע������Ͷע���ȡ�
���������������� ����Ͷע���ȣ�������������ʤ������������ʤ������ʤ��Խϸߣ��ر�����ʤ������ʤ�������ķ���ܴ�ׯ�Ҳ���֧������������ǿ��ȡ�������������Ӻܲ������������������ܵ�����£���ʤ���ĸ���ʤֱ�Ӿ�����������ʤ����ʤ�����Խϵͣ������Ͷ�����ȡ�֡�
����������������� �Ͷ�ȡ��
����С��ѡ���Ƽ��� 10
����3 ������ VS AC���� �Ƽ���10
��������ϣ����6.50 3.60 1.57
�����������ʣ�5.00 3.50 1.57
������ʤ���� 5.00 3.60 1.60
��������ȵ���������ӵ�ʵ�����Ժ�����Ŀǰ�������������ڶ������״̬�ܲ���ֿͳ�������1ʤ1ƽ5���ı����������˿��ã���������3ʤ3ƽ5���ijɼ������á��ͳ����ǿ�ӵ�ʵ����������Ҫ������ǿ�ö࣬����ȡʤ�Ϳ�ά������ͷ�����������4-0��ʤ��ɭ�ɣ�����������������ȡʤǿ�ӣ�״̬�������ͳ�����7ʤ3ƽ1����ȡ������Ҳ��ǿ���Ͷӱض���Ͷע���š�
�����������������Ͷ�Ͷע���ȣ�����������ͳһ�����Ϳ�ʤ���ڿͶ�Ͷע����ʱ��ׯ�ҷ����Ͷӵ���ͼ������Ӣϵ��˾�Ŀ�ʤҲ���Խϵͣ����õ��⸶�����ͶӴ��������Ͷ�ȡʤ�Ŀ��ܴܺ�������ƽ��Ҳ���Խϵͣ�ׯ���з���ƽ�ֵ���ͼ���Ͷ�ȡ�ֿ��ܲ�С��ֻ�����ƽ�֡�
����������������� �Ͷ�ȡ��
����С��ѡ���Ƽ��� ��0
����4 �� �� VS ������ �Ƽ���3
��������ϣ����1.53 3.75 6.00
�����������ʣ�1.50 3.80 5.00
������ʤ���� 1.45 3.90 6.50
��������ȵ������ ������ʵ������Ҫ�ȿͶ�ǿ�öֻ࣬�����ӱ������ƽ�ΪƮ�������ֿͳ�������֣�����1ʤ2ƽ3���ı��ֺܲ��������8ʤ5ƽ2���ijɼ���ǿ����ӵ�ȡʤ�����ܲ������Ͷӵ�ʵ�����������������ӣ�ֻ�ǽ���ȡ��״̬����������2ʤ7ƽ1����״̬�ܲ�������ӽ���ֻ�ڿͳ�������ף����������ȡ�֣��ͳ�����1ʤ2ƽ��״̬Ҳ�Ϻã��Ͷ������Կ��㡣����Ͷע��Խ��ȡ�
���������������� ����Ͷע���ȣ���ʤ����������ʤ��ׯ�Ҷ����ӽ�Ϊ֧�֣�����ȡʤ�Ŀ��ܽϴ���������������ʤҲ�ϵͣ�ׯ�Ҷ����õ��⸶�������ӣ��������ӵ���ͼ��Ϊ���ԣ�������������ƽ����Խϵͣ��ڿͶӽ���ȡ��������Ϊǿ�Ƶ�����£�ׯ����ǿ��ƽ�ֵ���ͼ��������ʤ�����Ŀ��ܽϴ�������ȡʤ��
���������������������ȡʤ
����С��ѡ���Ƽ���3
����5 ŵ���� VS ������ �Ƽ���10
��������ϣ����2.65 3.10 2.75
�����������ʣ�2.38 3.00 2.70
������ʤ���� 2.45 3.15 2.65
��������ȵ������ �������Ӷ�����������ֻ�����ӵ�ʵ����״̬������Ͷӡ��������ֿͳ�����ȡʤ���ף�����2��ʤ��״̬�Ϻã���������1ʤ3ƽ3����ȡ��״̬��һ�㣬�������ֱ�������ƽ������ӵ���㣬�Ͷӽ���2ʤ1ƽ1����״̬�Ϻã��ͳ�����1ʤ3ƽ2����ȡ��������Խ�ǿ���������Ӷ��п��㣬�������ֱ�������ȡʤ���ض��ܵ���ҿ��á�
���������������� ����Ͷע��Խ��ȣ�������������ʤ���������Ƿ������ӵ���ͼ����������ʤȴ���Ժܸߣ��������ķ���ܴ�����ȡʤ���ѡ�����������ƽ�⣬ׯ�ҷ���ƽ�ֵ���ͼ�����ԣ�ƽ�ֿ��ܴܺ�����Ӣϵ��˾�Ŀ�ʤ���ϵͣ��Ͷ�����ȡʤ���������ÿͶ�ȡ�֣���ʤ������Խϴ�
����������������� �Ͷ�ȡ�֣���ѡ��ʤ��
����С��ѡ���Ƽ��� ��0
����6 �ڵ��� VS ������ �Ƽ���10
��������ϣ����1.80 3.30 4.80
�����������ʣ�1.80 3.30 4.33
������ʤ���� 1.80 3.40 3.90
��������ȵ������ �ڵ��ڵ�ʵ������Ҫ�ȿͶ�ǿ�ö࣬���Ŀǰ��������ǰ�У����ж�ȡ�ھ���ϯλ��ս�⣬ֻ����ӽ����������ֵ����������г�Ү˹�������ˣ������Ӱ��ܴ������״̬ʮ�ֵ��ԣ����б�����������ִ�ƽ������1ƽ2����״̬�ܲ��������10ʤ3ƽ2����״̬�ܲ��������ȫ������ȡ�֣��Ͷӵ�ʵ����Խϲ����3ʤ3ƽ1����ȡ��״̬��ǿ�������ͳ�����1ʤ2ƽ4����״̬Ҳ�Ϻá����������ض��ܵ���Ҹ߿�������Ͷע���ȡ�
���������������� ����Ͷע���ȣ�������������ͳһ��������ʤ��ׯ�Ҷ����Ӳ����Ǻ�֧�֣�������Ͷע����ʱ���ض���ǿ��������������ͼ������ȡʤ�ѶȺܴ�����Ӣϵ��˾����ʤҲ���Խϵͣ����Dz��õ���ʤǿ�����ӵ���ͼ������ȡʤ���ѣ����ÿͶ�ȡ�֡�
����������������� �Ͷ�ȡ�֣���ѡƽ��
����С��ѡ���Ƽ��� ��1
����7 ����Ī VS ����� �Ƽ���10
��������ϣ����2.55 3.10 2.87
�����������ʣ�2.38 3.20 2.90
������ʤ���� 2.35 3.20 2.75
��������ȵ������ �������ӵ�ʵ����������������ӣ��������ֿͳ�������֣�����3ʤ1ƽ1����״̬�Ϻã���ӵ�����������Ϊǿ�ƣ���������9ʤ1ƽ2����״̬�ܲ������Ͷӵ�ʵ����������ǿ������3ʤ4���ı��ֺ�һ�㣬������ƽ�ΪƮ�����ͳ�����1ʤ4���ijɼ�Ҳ�������˿��á���������ǿ�ƽ�����㣬����Ͷע���ȡ�
���������������� ����Ͷע���ȣ���������ʤ��ͳһ��������ʤ��ׯ����ǿ�����ӵ���ͼ��������������Ϊǿ�Ƶ�����£�ׯ����ǿ�����ӵ���ͼ����������ʤȴ���Խϸߣ�����������ʤ����ܴ�����������Ϊǿ�Ƶ�����£�ׯ�Ҳ�����������ȡʤ����������ʤ���С�����ÿͶ�ȡ�֡�
����������������� �Ͷ�ȡ��
����С��ѡ���Ƽ��� 10
����8 ������ VS �� �� �Ƽ���10
��������ϣ����1.91 3.25 4.33
�����������ʣ�1.75 3.30 4.00
������ʤ���� 1.85 3.20 4.00
��������ȵ������ �������ӵ�ʵ�����ܴ����ӵ�ʵ����Խ�ǿ��ֻ�DZ������ӵı��ֲ����ã�Ŀǰ�����������Σ��������ֿͳ�������2ʤ4����״̬��һ�㣬��������10ʤ3ƽ2������ӵ�����ȡ���������Ժ�ǿ������ֻ�������������AC������֧ǿ�ӣ���ӵ����������ض��ܵ���Ҹ߿����ͳ�������ӵ�ʵ���ܲ����1ʤ4����״̬�������˿��ã��ͳ�����2ʤ2ƽ4���ı��ֲ����á������������ͳ�״̬���ܴ�����Ͷע�ض����ȡ�
���������������� ���ӵ��������ȣ�������������ʤ������ȴ����������ʤ���������ķ���ܴ�����������ȡʤ������Ϊǿ��ʱ��ׯ�Ҳ���֧�����ӵ�Ͷע��������������ȡʤ���ᡣ����Ӣϵ��˾����ʤ�����Խϸߣ�������������ȡʤ�����������б��䶪�ֵĿ��ܡ�
����������������� �Ͷ�ȡ��
����С��ѡ���Ƽ��� 10
����9 ���忨 VS ������ �Ƽ���3
��������ϣ����2.30 3.25 3.10
�����������ʣ�2.30 3.10 2.70
������ʤ���� 2.20 3.20 3.00
��������ȵ������ �������ӱ������ֶ��ܲĿǰ���������������Σ��������ֿͳ�������2ʤ5����״̬�ܲ��������2ʤ4���ı���Ҳ�������˿��ã����ӵ�ʵ��״̬������Ͷӣ��������п��㣬�ͳ�����ǿ�ӵı��ֲ���������������ʤ���֣�����3ʤ1ƽ��״̬�ض��ܵ���Ҹ߿�������ϸ��ͳ�ȡʤǿ����ά���ǣ���ӵ�״̬���Ժܲ������Ͷ�������״̬�ã�Ͷע�ض����ȡ�
���������������� ���Ӳ������Կ��㣬�Ͷ�ȴ��Ͷע���ȣ���ʤ����������ʤ��ׯ�Ҷ����ӽ�Ϊ���ã���������������ʤ��Խϸߣ����ڿͶ������Կ���ʱ��ׯ����ǿ�����ӵ���ͼ��������������ƽ���ʤ����Խϵͣ�ǿ�տͶӽ���״̬���Է�������Ͷע����������ׯ�����ڱ�����ʤ����ʤ�ɲ���
����������������� ��ʤ
����С��ѡ���Ƽ��� 3
����10 ������ VS ���п� �Ƽ���31
��������ϣ����2.25 3.25 3.20
�����������ʣ�2.10 3.20 3.00
������ʤ���� 2.15 3.20 3.10
��������ȵ������ �����ϰ����������������°뼾����֮�����״̬�»���Ϊ���ԣ�����2ƽ5����״̬���Ժܲ��������2ƽ2����״̬Ҳ�ܲ����״̬�������˿��ã��Ͷ���������������5ʤ2����״̬�ܲ������ͳ�����2��ʤ״̬Ҳ�Ϻá��������ӵ�״̬����ܴ�ֻ�������з������ƣ�Ͷע���ȡ�
���������������� ����Ͷע���ȣ���������ʤ����������ʤ��ׯ�Ҷ����ӽ�Ϊ֧�֣�����������ʤȴ���Խϸߣ�����֧�����ӣ��������ķ���ϴ��������з������ᣬ��������������ʤ���磬�����Ӳ������ã�Ӣϵ��˾ͳһ������ƽ�⣬ׯ���з���ƽ�ֵ���ͼ���������Ӳ���ȡ�ֵĿ��ܴܺ�ƽ��Ӧ����ѡ��
����������������� ����ȡ�֣���ѡƽ�֡�
����С��ѡ���Ƽ��� ��1
����11 �� �� VS ������ �Ƽ���31
��������ϣ����1.28 5.50 9.50
�����������ʣ�1.25 5.00 8.00
������ʤ���� 1.25 5.60 8.00
��������ȵ������ �������Ӷ�������ǿ�ӣ�ֻ�ǰ�����ʵ�����������Ժ�ǿ���������йھ����ͳ�ȡʤ���֣�����10ʤ4ƽ1����״̬�ܲ�������ӵ�ȡ��״̬�������˿��ã���������13ʤ2ƽ���ܵ�ȡ�������ض��ܵ���Ҹ߿����Ͷ�Ҳ������ǿ�ӣ�ֻ��ʵ���������ӣ����б����ͳ�Сʤ���֣�����2��ʤ״̬�Ϻã��ͳ�����2ʤ3ƽ1����״̬�Ϻá�����Ͷע�ض����ȡ�
���������������� ����Ͷע���ȣ���������ʤ������ʤ�ϵͣ�ׯ�Ҳ��õ���ʤ�������ӵ���ͼ��Ϊ���ԣ���������ʤҲ��Խϵͣ����ǿ������ӵ��ַ���ֻ��������ƽ�ⳬ�ͣ���ƽ��������������������Ӣϵ��˾��ƽ�����ϴ������Է�ƽ�֡�
����������������� ����ʤ��ܴ�����ƽ�ࡣ
����С��ѡ���Ƽ��� ��3
����12 �϶��� VS ������ �Ƽ���10
��������ϣ����1.90 3.40 4.10
�����������ʣ�1.80 3.30 3.75
������ʤ���� 1.85 3.50 3.60
��������ȵ������ �����DZ������������������������б����ͳ����������ӣ�����2������״̬�ܲ���ֻص������ض�ȫ��ȡʤ����ӵ�ս���ǿ������9ʤ3ƽ3����״̬�ܲ�������������10ʤ4ƽ1����״̬��Ϊǿ�ƣ����ӵ����������ض��ܵ���Ҹ߿����Ͷӵ�ʵ���ϲ����2ʤ1ƽ5����״̬�ܲ�ͳ�����1ʤ5���ijɼ�Ҳ��������֧�֡����ӵ����������ͷ���ս�⣬�ض��ܵ���Ҹ߿�������Ͷע���ȡ�
���������������� ����Ͷע���ȣ���������ʤ���������ϸߵ���ʤ������������ǿ�Ƶ�����£�Ӣϵ��˾����ʤ��ά����1.80���ң���������ӵĻ����治������ϸ���ʤ����֧�����ӣ���������ȡʤ���ѣ���������ʤ���Ը��ߣ������Ͳ���������ȡʤ�����Ӵ����ѣ����ÿͶ�ȡ�֡�
����������������� �Ͷ�ȡ��
����С��ѡ���Ƽ��� 10
����13 ϣ �� VS ������ �Ƽ���30
��������ϣ����3.70 3.30 2.05
�����������ʣ�3.20 3.20 2.00
������ʤ���� 3.60 3.30 1.90
��������ȵ������ ���ӵ�ʵ���ܲ���ֿͳ��Ұܸ����֣�����1ʤ1ƽ5����״̬�������˿��ã���������1ʤ1ƽ3���ijɼ�Ҳ�������˿��ã��ͳ�ǿ�ӵ�ʵ����ǿ�����б����ͳ���ʤ���ǿ������£�����4ʤ3ƽ��״̬�ܲ������ͳ�����3ʤ2ƽ�ı�������Ҫ����������ǿ�öࡣ�Ͷ�������״̬�ܺã��Ͷ�Ͷע���ȡ�
���������������� �Ͷ�Ͷע���ȣ���ʤ�������ϵ͵Ŀ�ʤ��ׯ�ҶԿͶӽ�Ϊ���ã��������������Ŀ�ʤȴ���Խϸߣ�ׯ�Ҹ����Ͳ�֧�ֿͶ�ȡʤ���ر��������Ŀ�ʤ���ߣ��ڿͶ���������״̬�ܲ������Ͷ�Ͷע����ʱ��ׯ�Ҳ���֧�ֿͶӣ��߿�ʤ֮���⸶ѹ���ϴͶ���ʤ����������ʤ���Խϵͣ�������ʤ���ض��ֳ�ʤ����
����������������� �ֳ�ʤ������ѡ����ʤ
����С��ѡ���Ƽ��� ��3
����14 �ն��� VS �ɱ��� �Ƽ���31
��������ϣ����1.70 3.60 5.00
�����������ʣ�1.67 3.30 4.50
������ʤ���� 1.70 3.40 4.50
��������ȵ������ �������Ӷ��Ƿ���ǿ�ӣ�����������ͷ��֮��������Ŀǰ���ȿͶ�һ�֣������������սͬ��ǿ�ӣ����ӵ�ս���ǿ���������ֿͳ�Сʤ���֣�����10ʤ2ƽ��״̬�ܲ�������������13ʤ1ƽ1���ı���Ҳ��ǿ�����ӵ�������״̬�ض��ܵ���Ҹ߿����Ͷӽ���״̬Ҳ��ǿ�ƣ�����7��ʤ״̬��ǿ���ͳ�����4��ʤ״̬Ҳ�������������Ӷ���״̬������Ͷע��Խ��ȡ�
���������������� ����Ͷע���ȣ�������������ʤ��ׯ�Ҷ����ӽ�Ϊ���ã�����Ӣϵ��˾����ʤҲ���Խϵͣ����ǿ������ӵ���ͼ�������Ӵ���ʱ��ׯ�Ҳ��õ��⸶��������ȡʤ������ʤ��ܴ�ֻ��������ƽ�ⳬ�ͣ�ׯ���з���ƽ�ֵ���ͼ���������Ӳ���ȡ�֡�
����������������� ���Ӳ���
����С��ѡ���Ƽ��� 31
�ȵ㵼����
[���]ʤ���� ��ȫ�� ����� [���ֲ�]����3D ˫ɫ�� ����
[����]������� �����������[�� ��]�������� �������� ����
| ��������ʤ����12020����ɢָ���������ȵ����� 2012-02-19 15:49:00 |
| ��������12020�ڽ��̣�������ʤ ���ֲ��� 2012-02-19 15:34:00 |
| ��������ʤ����12018������ɣ�С�ʽ�ɲ�14�� 2012-02-17 13:18:00 |
| ��������ʤ����014���ξ��Ƽ����رܰ�ɭ�� 2012-02-11 13:27:00 |
| ��������ʤ����014��Ͷע����������÷���� 2012-02-11 13:22:00 |
| ��������ʤ����12014�ڽ��̣���ɭ�ɿ��为 2012-02-11 13:16:00 |