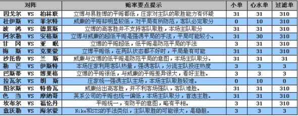
����12026��ʤ���ʴ����ʽǶȷ�����������ʵ���࣬Ŀǰ���ú�����ͷ�������պͷ�����ͷ���˹��������ȡʤ��������ͷ��ƶ��ؿͳ�ƽ�ֿ����Բ��٣�����ʤ��ѡ�������պͰ���˹�ı���ս������ͷ�����߶�����˹֮սׯ�Ҽ�������ʤ�ļ�����أ����ÿͶӲ��ܡ� ���ʷ��� ����1 ���� VS ������ �Ƽ���31 
��������ϣ����2.30 3.25 2.87
�����������ʣ�2.30 3.10 2.88
������ʤ���� 2.30 3.15 2.85
��������ȵ������ ���ӵ�ʵ����״̬������Ͷӣ�Ŀǰ���������������ģ��������ֿͳ�ȡʤ���֣�����1ʤ3ƽ��״̬�Ϻã���ӵ�ȡ��������Խ�ǿ����������1ʤ2ƽ���ܣ��Ͷ�Ŀǰ�����ϸߣ�����1ʤ4���ijɼ��ܲ�ͳ�����3�������Ͷӵ�״̬��Խϲ����״̬�Ϻã�Ͷע���ȡ�
���������������� ����������ͳһ��������ʤ��ׯ�Ҳ��õ��⸶�������ӽ��ڵ�ȡ��״̬�������Ӳ������ȵ�����£�ׯ���ǿ������ӵı��֣���������ʤ����ƽ�ⶼ�ϵͣ�ׯ�Ҷ����ӵ�ȡʤ�����������ɣ������ӽ���ƽ�ֽ϶�ʱ���Ƿ���ƽ�ֵı��֣���������ȡ�֣���ѡƽ�֡�
����������������� ����ȡ�֣���ѡƽ�֡�
����С��ѡ���Ƽ��� ��1
����2 ����˹ VS �ƶ��� �Ƽ���10
��������ϣ����3.75 3.30 1.91
�����������ʣ�3.50 3.40 1.91
������ʤ���� 3.60 3.40 1.90
��������ȵ������ �������Ӷ��ǵ���������ǿ�ӣ�ֻ�����ӱ����ı���ȴ������ԣ�����Ŀǰ�������������Σ�����4������״̬�ܲ�������� 2ʤ4�������Ʋ����ã��Ͷ��ǵ�����������ͷ����״̬Ҳ�ܲ���������������ʤ���裬����6ʤ2ƽ1����ȡ�������ܲ�������ӵ�״̬���Ժ�ǿ���ͳ�����8ʤ5ƽ2���ijɼ�Ҳ�ܲ������Ͷ�������״̬�ã��Ͷ�Ͷע�ض����ȡ�
���������������� ����������ͳһ�����ͽϵ͵Ŀ�ʤ���Կͳ�ǿ�Ӻ�֧�֣��ڿͶӵ�ǿ��ս���£���ʤ���ܴܺ�Ŀǰ���ҹ�˾�Ŀ�ʤ��Ϊͳһ��ׯ��֧�ֿͶ�ȡʤ����������ƽ��ȴ���Խϵͣ���ƽ����������������ƽ�ֵĿ���Ҳ��С���Ͷӱض�ȡ�֣�ֻ�ǿ�ʤ����ѡ��
����������������� �Ͷ�ȡ�֣���ѡ��ʤ��
����С��ѡ���Ƽ��� ��0
����3 �� �� VS ����˹ �Ƽ���31
��������ϣ����2.05 3.40 3.25
�����������ʣ�1.91 3.40 3.50
������ʤ���� 2.00 3.35 3.30
��������ȵ������ �������ӵ�������Ϊ������ֻ�����ӵ�ʵ����������Խ�ǿ�����ֿͳ��Ұܣ����ֻص�����������������ض�ȫ��ȡʤ�����ӵ�ս���ǿ������2ʤ3����״̬��һ�㣬��������3ʤ1ƽ1����״̬�Ϻá��Ͷ���������������3ʤ3ƽ1����ȡ�������ܲ������ͳ�����2ƽ4����ȡ��״̬���Ժܲ���ӵ�ʵ��ǿ��������ǿ���ض���Ͷע���š�
���������������� ������Ͷע���ţ�������������ʤ������������������ǿʱ���Ƿ������ӵ���ͼ������������ʤȴ���Խϸߣ�����������ܴ�������ȡʤ�ѶȽϴ���ʤ������ʤҲ�ϸߣ�����֧�����ӣ��ͳ��������Ŀ�ʤ�������Խϲ�����ĸ߿�ʤ����֧�ֿͶ�ȡʤ����������ȡ�֣�ƽ�ֿ��ܴܺ�
����������������� ����ȡ�֣���ѡƽ�֡�
����С��ѡ���Ƽ��� ��1
����4 ������ VS ����˹ �Ƽ���30
��������ϣ����2.60 2.90 2.70
�����������ʣ�2.40 2.88 2.75
������ʤ���� 2.45 3.00 2.75
��������ȵ������ �������Ӷ��Ƿ������ӣ�Ŀǰ������������ĩ�Σ��������ӿͳ�����ִ�ƽ������3ʤ3ƽ��ȡ��������ǿ����������2��ʤ����ӵ�ȡ�������ܲ������Ͷӵ�ʵ����Խ���������2ƽ4����״̬�ܲ�ͳ�����3�������������ӵ�״̬���ϴ�����ս�����ӱض��ܵ���Ҹ߿�������Ͷע���ȡ�
���������������� ���ӵ�ʵ����״̬���Ϻã�����Ͷע���ȣ�������������ʤ��ׯ��������Ͷע����ʱ����������ʤ�Ǽ����⸶���ַ�����������ȡʤ���Ͷӵ�ʵ����״̬��Խϲ��Ӣϵ��˾�Ŀ�ʤȴ��Խϵͣ�ׯ���з�����ʤ����ͼ�������������ӷֳ�ʤ���Ŀ��ܽϴ������������ij���ƽ����ǿ��ƽ�ֵ��ַ���ƽ�ֿ��ܽ�С��
����������������� �ֳ�ʤ����
����С��ѡ���Ƽ��� 30
����5 �� �� VS �� �� �Ƽ���31
��������ϣ����1.73 3.20 5.00
�����������ʣ�1.70 3.00 5.00
������ʤ���� 1.75 3.15 4.70
��������ȵ������ ������ӵ�ʵ����������Խ�ǿ������Ŀǰ�����������Σ����ֿͳ�������֣�����1ʤ1ƽ7����״̬�ܲ��������7ʤ5ƽ3����״̬�ܲ�������������������ܵ���Ҹ߿����Ͷ�Ŀǰ��������������һ������1ʤ2ƽ5���ijɼ����Ժܲ�ͳ�����1ʤ1ƽ6���ı���Ҳ�ܲ��á����������������DZ�����������㣬���ӱض�Ͷע���ȡ�
���������������� ����Ͷע���ȣ���������������������ʤ��������������Ψһ����ʱ��ׯ�Ҳ��õ��⸶��������Ͷע���ȣ��ǿ������ӵı��֣�ֻ��������ƽ�ⳬ�ͣ�ׯ�Ҷ�������Щ�����ģ���ƽ���Ƿ���ƽ�ֵ��ַ������ҵĵ�ƽ��������ׯ�ҷ�ƽ���ַ�������ʤ��ܴ���ƽ�ࡣ
����������������� ����ȡ�֣���ƽ�ࡣ
����С��ѡ���Ƽ��� 31
����6 ÷ ˹ VS ������ �Ƽ���31
��������ϣ����2.30 3.00 3.10
�����������ʣ�2.25 2.88 3.00
������ʤ���� 2.35 3.00 2.90
��������ȵ������ ÷˹��ʵ����״̬������ͳ�ǿ�ӣ�Ŀǰ�������������Σ�����״̬Ҳ�ܲ���ֿͳ�������3ƽ5���ijɼ��������˿��ã�������������ֱ�����ʤ������������3ʤ2ƽ2���ijɼ��Ϻã�����������Խ�ǿ���Ͷ��Ƿ���ǿ�ӣ�Ŀǰ��������ǰ�У�����к�ǿ������ս�⣬����1ʤ1ƽ3���ijɼ���Խϲ�ͳ�����1ʤ4ƽ4���ı��ֲ����á�����״̬���ϲ�Ͷ������ߣ��Ͷ�Ͷע���ȡ�
���������������� �Ͷ�Ͷע��Խ��ȣ�������������ȴ��������ʤ��˵��ׯ�ҿ�������ȡʤ���ڿͶ�Ͷע����ʱ�������������ĸ߿�ʤ˵���Ͷ�����ȡʤ���ᣬ��������ȡ�֡�������ƽ��ܵͣ�������״̬������ʱ��ƽ�����������п��ܵĽ������������ȡ�֣���ƽ�ֿ��ܸ���
����������������� ����ȡ��
����С��ѡ���Ƽ��� 31
����7 ɳ��³ VS �� ˹ �Ƽ���31
��������ϣ����2.25 3.00 3.20
�����������ʣ�2.30 3.00 2.80
������ʤ���� 2.20 3.05 3.10
��������ȵ������ ɳ��³Ŀǰ�����������Σ����ֿͳ�ȡʤ���֣�����7ʤ1ƽ3���ijɼ��Ϻã���Ӿ������������������ڷ���ȡʤ����������6ʤ2ƽ4������ӵ�ȡʤ������ǿ���Ͷ�Ŀǰ���������ڶ�������к�ǿ������ս�⣬��������������֣�����2������ȫ��ȡʤ������ս���ǿ���ͳ�����1ʤ2ƽ1�����Ͷ������ߣ���������ս��ǿ���Ͷ�Ͷע��Խ��ȡ�
���������������� �Ͷӵ������ͷ���ս�⽫�ܵ���������Ͷ�Ͷע���ȣ���ʤ����������������ʤ�����õ��⸶�������ӵ���ͼ��Ϊ���ԣ��ڿͶ�Ͷע����ʱ����������ʤ���������߿�ʤ���ԿͶӲ���֧�֣��������ĵͿ�ʤ����ܴͶ�ȡʤ���ѣ�������������ȡʤ�������������ĵ�ƽ���Ƿ���ƽ�ֵ���ͼ����������ȡ�֡�
����������������� ����ȡ�֣���ѡ��ʤ��
����С��ѡ���Ƽ��� ��3
����8 �� â VS ��˹�� �Ƽ���3
��������ϣ����2.25 3.00 3.20
�����������ʣ�2.20 2.88 3.10
������ʤ���� 2.25 3.00 3.05
��������ȵ������ �������ӵ��������ܴ�����Ŀǰ���������������ģ����ֿͳ�������֣�����3ʤ5���ijɼ����Ժܲ��������2ʤ3���ı���Ҳ�ܲ��ã����ӵ�ʵ���������˿��ã��Ͷӽ���״̬�ܲ�������������Сʤ���֣�����4ʤ1ƽ���ܵ�ȡ��������ǿ���ͳ�����5ʤ2ƽ2����ȡ��״̬Ҳ�ܲ������Ͷ������ߣ�ʵ����״̬������Ҫ������ǿ���Ͷӱض���Ͷע���š�
���������������� Ӣϵ��˾�����������Ͷӵ�Ͷע�ȶȣ������������������ϵ͵���ʤ��ׯ�Ҳ��õ��⸶��������ȡʤ��������ƽ�����Խϵͣ����ڿͶӽ���ȡ��״̬�ܲ���������£�ǿ��ƽ�ֵĿ��ܴܺ�Ӣϵ��˾�Ŀ�ʤͳһ�ϸߣ��ͶӴ���ʱ�Ѷȸ�����ׯ�����ÿͶ�������ǿ�տͶӣ���������Ͷע�ȶȣ���ʵ�ǿ�������ȡʤ����ͼ��
����������������� ��������ȡʤ��
����С��ѡ���Ƽ��� ��3
����9 ��˹�� VS ������ �Ƽ���3
��������ϣ����1.50 3.75 6.00
�����������ʣ�1.50 3.50 6.00
������ʤ���� 1.50 3.55 6.50
��������ȵ������ ��˹������Ȼ�DZ������ҵ�������������ʵ��ȴ��ǿ��Ŀǰ����������һ�����ȫ������ս���ǿ����ӵ�״̬�ܲ��������ֿͳ�����ִ�ƽ������3ʤ1ƽ��ȡ��������ǿ����������9ʤ6ƽ���ܣ��������5��ʤ��ȡʤ������ǿ���Ͷ�����������������������1ƽ4����״̬�ܲ�ͳ�����1ƽ3���ı���Ҳ���á��������ӵ�״̬����ܴ����ӱض���Ͷע���š�
���������������� ����Ͷע���ȣ�����������ͳһ��������ʤ��ׯ��ͳһ���õ���ʤ�����⸶���ַ����Է�������Ͷע���ȣ�����Ӣϵ��˾����ʤҲ���Ժܵͣ����Ƿ������ӵ���ͼ����������ȡʤ�Ŀ��ܴܺ�������ƽ��ܵͣ���ǿ��ƽ�ֵ���ͼ����������ƽ�����ܴ�ƽ�ֿ��ܽ�С����������ʤ��ܴ�
����������������� ������ʤ
����С��ѡ���Ƽ��� 3
����10 ���߶� VS �� ˹ �Ƽ���10
��������ϣ����2.30 3.00 3.10
�����������ʣ�2.20 2.88 3.10
������ʤ���� 2.25 3.00 3.05
��������ȵ������ �������Ӷ��Ƿ���������ӣ���ʵ����״̬Ҳ�����������ֿͳ�������2ʤ3����״̬��һ�㣬��������7ʤ2����ȡʤ������ǿ�����ȫ������ȡ�֣������������ض��ܵ���Ҹ߿����Ͷӵ�ʵ����Խϲ����1ʤ5ƽ��ȡ��������ǿ������ӵ�ȡʤ�������Բ��ã��ͳ�����3��ƽ�ı���Ҳ�ϲ�������ӵ������������ϴ����ӱض���Ͷע���š�
���������������� ����Ͷע���ȣ�������������������ʤ��ׯ����ǿ�����ӵ���ͼ�������Ӳ����Ǻ��£�����Ӣϵ��˾����ʤҲ�ϵͣ�ׯ��ͳһǿ�������������ַ���Ϊ���ԣ���������ȡʤ���ѡ�����������ƽ�⣬�ԿͶ�����ƽ�ֵ����ƺܵ��ģ������Ͷ�ȡ�ֵ�ϣ���ϴ��ÿͶӡ�
����������������� �Ͷ�ȡ��
����С��ѡ���Ƽ��� 10
����11 ͼ��˹ VS ��³�� �Ƽ���31
��������ϣ����2.15 3.00 3.40
�����������ʣ�2.20 3.00 3.00
������ʤ���� 2.15 3.00 3.25
��������ȵ������ �������ӵ�ʵ�����������ܽӽ���������������������ӵĶԾ����������ֿͳ���ƽ������1ʤ2ƽ3����״̬��һ�㣬��ӵ�ȡ�������������˿��ã���������5ʤ4ƽ1������ӵ�����ȡ��������Ϊǿ�ƣ����������ض��ܵ���Ҹ߿����Ͷ�������Խϸߣ���������ս�⣬����2��ʤ���ͳ�����2ʤ1ƽ3����ȡ��������һ�㡣���ӵ����ͳ��������ϴ����ӱض���Ͷע���š�
���������������� ��������������ǿ��Ͷע���ȣ���������������ʤ��Խϵͣ�ׯ�Ҳ��õ��⸶�������ӵ���ͼ��Ϊ���ԣ���һ�ַ��õ�����Ӣϵ��˾����ͬ������ȡʤ�Ŀ��ܽϴ�ֻ��Ӣϵ��˾��ƽ��Ҳ���Ժܵͣ����Һ�ͳһ���������ӱض�ȡ�֣�ֻ��ƽ�ֵĿ���Ҳ��С�����������߿�ʤ���������ͳ�ǿ�ӣ��Ͷ���ʤ��
����������������� ����ȡ��
����С��ѡ���Ƽ��� 31
����12 ɫ �� VS Ħ�ɸ� �Ƽ���31
��������ϣ����2.05 3.10 3.50
�����������ʣ�2.10 3.00 3.20
������ʤ���� 2.15 3.05 3.20
��������ȵ������ ���ӵ��������ܴ�����Ŀǰ��������ǰ�У����ֿͳ�����ȡʤǿ�ӣ�����2ʤ1ƽ1����״̬��������ӵ�ȡ��������ǿ����������2ʤ2ƽ2���ı��ֲ����á��Ͷ�Ŀǰ�������������ڶ�������3ʤ1ƽ2����״̬��ԽϺã��ͳ�����3ʤ1ƽ2�������Ʋ����ȶ������ӵ�״̬�Ϻã�Ͷע��Խ��ȡ�
���������������� ���ӵ��������Ժܸߣ����ֱ���״̬���ܵ���Ҹ߿�������Ͷע���ȣ�����������ͳһ��������ʤ��ׯ�Ҷ����ӽ�Ϊ���ã��ڿͶӽ���ȡ��״̬�Ϻ�ʱ��ׯ�Ҹ�������ʤ���������������Ӵ��ȣ�ׯ�ҿ�������ȡʤ�Ŀ��ܴܺ�����Ӣϵ��˾����ʤҲ�ϵͣ��������ӣ�ֻ��Ӣϵ��˾��ƽ��Ҳͳһƫ�ͣ���������ȡ�֣���ѡ��ʤ��
����������������� ����ȡ�֣���ѡ��ʤ
����С��ѡ���Ƽ��� ��3
����13 ������ VS ���� �Ƽ���31
����Chance��1.80 3.30 4.00
����Nike�� 1.80 3.30 3.96
����STS�� 1.75 3.30 4.20
��������ȵ������ ������������֧������ӵĶ�ս����ʵ����״̬�����������ֿͳ�������1ƽ3����״̬��һ�㣬�������������Խ�ǿ������5ʤ3ƽ1����״̬�ܲ�������ӵ����������ض��ܵ���Ҹ߿����Ͷӵ�ʵ���ܲ����1ʤ6���ijɼ����Բ��ã��ͳ�����1ʤ7����״̬Ҳ�ܲ�������ӵ�״̬���ܴ����ӵ����������ض��ܵ���Ҹ߿�������Ͷע���ȡ�
���������������� ����Ͷע���ȣ�ŷ�����ʶ����Ӻ�֧�֣�Chance��������ʤ��ֻ��1.80��������������ǿʱ��ׯ�ҵ���ʤ���Խϵͣ����õ��⸶��������ȡʤ��Nike����ʤҲͬ���ϵͣ���������ȡʤ��������˾STS����ʤ����ͣ����Ƿ�����ʤ����ͼ����������ȡʤ��ֻ����ƽ��ͳһ���з�ƽ����ͼ������ƽ�ࡣ
����������������� ����ʤ�������ƽ�ࡣ
����С��ѡ���Ƽ��� ��3
����14 ������ VS ������ �Ƽ���3
����Chance��1.40 4.10 6.50
����Nike�� 1.45 3.80 6.33
����STS�� 1.40 3.95 6.80
��������ȵ������ ��֧����ǿ������������Ŀǰ����������һ�����ȫ������ս���ǿ�����ֿͳ���ʤ���֣�����10ʤ2ƽ1����ȡʤ������Ϊǿ�ƣ���������10ʤ2ƽ1���ı���ͬ�����˸߿������ӱض���Ͷע���ţ��Ͷ���������ǰ�У�ֻ�Dz���������ǿ�ƣ�����3ʤ5ƽ��ȡ��״̬�Ϻã��ͳ�����1ʤ4ƽ��״̬Ҳ�������Ͷ�Ҳ�����Կ��㡣���ӵ�ʵ����״̬��Ը�ǿ������Ͷע���ȡ�
���������������� ���ӵ�״̬���ܲ���������ֻ����Ը�ǿ������Ͷע���ȣ�Chance����������ʤ���ڿͶ�Ҳ��ǿ�ӣ�����ȡ��״̬����������£�������ʤ�Ƿ������ӵ���ͼ���ϸߵ�ƽ�����ʤ���Բ�֧�ֿͶӵ�ȡ��״̬��Nike��STS���ַ�Ҳ��Ϊ���ƣ�����ȡʤ�Ŀ��ܴܺ�����ʤ��
����������������� ��ʤ
����С��ѡ���Ƽ��� 3
�ȵ㵼����
[���]ʤ���� ��ȫ�� ����� [���ֲ�]����3D ˫ɫ�� ����
[����]������� �����������[�� ��]�������� �������� ����
| ��ʤ����12026����ȫ���̣���˹���������� 2012-03-02 12:02:00 |
| ���ʿ���ʤ����12026���Ƽ��������������� 2012-03-02 12:01:00 |
| ������12026��ʤ����14�������������ս������� 2012-03-02 08:47:00 |
| ��ʤ��������ָ��������ƽ���ˮ�����˱���Ϸ 2012-03-01 15:09:00 |
| ��ʤ����12026�ڽ�ֹʱ��������� 2012-03-01 10:41:00 |
| ���й������Ʊ028��ʤ����Ϸ14����ս��¼ 2012-03-01 10:05:00 |