��ǩ��ʤ����12101�����̽����������ֵ�ø߿�
����������������������ƣ����ڴ�ͳ����еĵ��ң���Ϊ�¹�����ͣһ�֣��������ľ�����ϲ�δ�ı䣬ֻ�����ڷ��Һͺ��ҵĻ�����������һ��Ӣ�ڽ�Ļս�ӵķ�VS����˹���ӵķ���������������������������ij��ͣ���ϧʼ��������Ե�һ�棬������˹�����������������׳������൱�������������ӵĴ˴ν��棬�ӵķ���ʤ�� �������ܺ�����������ʢ�У������ֵĺ��Ҵ�Ŀǰ���������˵�ӽ�����ֵ������������������������£��������Ը߿�����ǰ��ӥ�������İ���֮���ٲ���Ҫȫ������������Ӣ��Ȼ��ս�������źڣ����������ʵ������������һֱ������������ӣ������������ϲ��Ӣ������������ȡʤ�Ļ��С��


�ȵ㵼����
[���]ʤ���� ��ȫ�� ����� [���ֲ�]����3D ˫ɫ�� ����
[����]������� �����������[�� ��]�������� �������� ����
| ��ʤ����12101����ѡ�ų�������Ͷע������ 2012-08-17 10:25:00 |
| ��ʤ����12101����ȫ���̣��������������� 2012-08-17 10:21:00 |
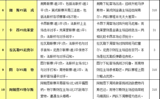
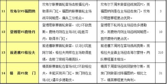
| ���й������Ʊ12101��ʤ����Ϸ14����ս��¼ 2012-08-17 10:19:00 |
| ��ʤ����12101��ŷ���Ĵʹ�˾�������� 2012-08-17 10:18:00 |
| ���й������Ʊʤ����12101�ڰ����������� 2012-08-17 10:16:00 |
| ��2012�����ʤ���ʿ������� 2012-08-13 14:09:00 |