��ǩ��ʤ����12119��Ͷע���ԣ����ƿ�������ʧ
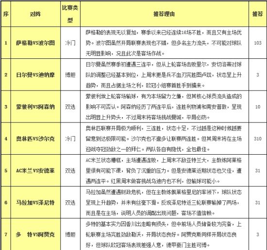
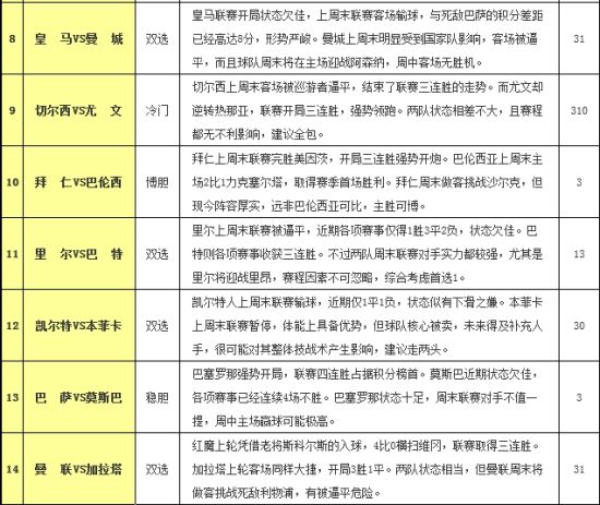
�����������Ͷע���ԣ�ŷ��С���������ص㵱Ȼ�����غ�˫ѭ�����ƣ���ע�����������¹س������������˵ռ��������û�б�����Ŀ��ܣ�����Ҫ�����̡���̬����ʷ���ֵ������ۺϿ��������籾�ڵĿ�����VS���ƿ�һ�ۣ�����Ҫ�������ƿ����ı���֮���Ƿ��пͳ�ȡʤ��ʵ����ά�����DZ��ƿ����г����������������ڶ�����ת���ֹ����Խ�����������Ӹ���������ת�ᴰ�رգ������������֣����������ĩ��������������������˹��ƽ��Ӱ������֪���������ؼ縺��Ϊ�ճ����ֵ����Σ������������أ���Ī������ʤ���ܡ����⣬��ɳ���ˡ���������ǡ������Ͱ�ɭ�ɣ���ĩ�����������У����Ų��ɲ�����

�ȵ㵼����
[���]ʤ���� ��ȫ�� ����� [���ֲ�]����3D ˫ɫ�� ����
[����]������� �����������[�� ��]�������� �������� ����
| ��ʤ����12119����ɣ�ģ���������ݸ㶨 2012-09-18 09:06:00 |
| ��[ͼ��]��12118��ʤ���ʿ��� ��վϲ�ж��Ƚ�61ע 2012-09-17 10:42:00 |
| ��[ͼ��]��12118��ʤ���ʿ��� ��վϲ��ͷ��1ע 2012-09-17 10:42:00 |
| ��[��ͼ]118������������� ��վʤ�����г�1עͷ��61ע���Ƚ� 2012-09-17 10:06:00 |
| ��[��ͼ]ʤ����12118�ڿ�����һ�Ƚ�88ע10�� ����793Ԫ 2012-09-17 10:38:00 |
| ��ʤ����12118�ڲʹ������������为 ����1966�� 2012-09-17 05:37:00 |