��ǩ��ʤ����12119�����̽��������˫��ȡʤ��
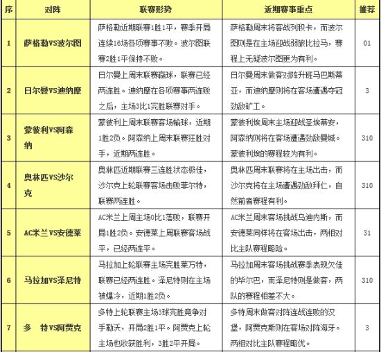
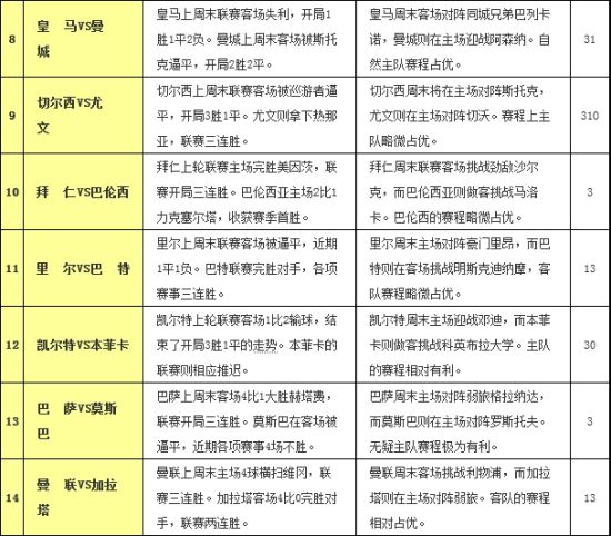
����������������������ƣ�����ʤ��������ŷ��С������һ��Ϊ���¶���ŷ½�����ع飬���ϴ�ǰ���ֹ��Ҷ����£���������ձ��ܵ�Ӱ�죬��Ȼ����������ݺ�ʵ����Ҳ���Ѱ�����ŷ���ϲ�ʤ�����Σ�����Ӣ��������������˹��˫�ۡ��������пͳ���ս��������Ȼ����״̬���ѣ����Ͼ�ռ������֮����������������ĩ������������ս��ɭ�ɣ����̼�Ϊ������ ��������������Ҳͬ�����ǣ���ĩ������ս���������֣����������������������൱���ԣ���ĩ���������������ã���ħ������ʧ��֮�ǡ��¼İ�����ɳ����Ҳ���������⣬�������ʵ�����ʵ���Ѿ�ԶԶ���ڰ������ǣ����������Կ��Dz�������ɳ������Ӧ��ֿ����䲻ʤ���ܡ�

�ȵ㵼����
[���]ʤ���� ��ȫ�� ����� [���ֲ�]����3D ˫ɫ�� ����
[����]������� �����������[�� ��]�������� �������� ����
| ��ʤ����12119����ѡ�ų���ǿ��ʵ���DZ�֤ 2012-09-18 09:08:00 |
| ��ʤ����12119����ɣ�ģ���������ݸ㶨 2012-09-18 09:06:00 |
| ��ʤ����12119��Ͷע���ԣ����ƿ�������ʧ 2012-09-18 09:04:00 |
| ��[ͼ��]��12118��ʤ���ʿ��� ��վϲ�ж��Ƚ�61ע 2012-09-17 10:42:00 |
| ��[ͼ��]��12118��ʤ���ʿ��� ��վϲ��ͷ��1ע 2012-09-17 10:42:00 |
| ��[��ͼ]118������������� ��վʤ�����г�1עͷ��61ע���Ƚ� 2012-09-17 10:06:00 |